黄色网站

学术预告

当前位置: 黄色网站 > 学术预告 > 正文

全国行为公共管理论坛——暨第二届行为公共管理前沿研究工作坊会议议程

发布日期:2024-09-16    作者:     来源:     点击:

全国行为公共管理论坛暨第二届行为公共管理前沿研究工作坊将于2024年9月20日-22日在黄色网站 青岛校区召开。本次论坛旨在深入探讨行为公共管理的理论与实践,全力推动该领域的学术研究和实际应用。

行为公共管理作为一门新兴交叉研究领域,融合了行为科学、管理科学和公共管理的理论与方法,为解决现代公共管理中的复杂问题提供了新的视角和工具。行为公共管理研究涵盖了公共管理和公共政策过程中与行为相关的各方面内容,强调以人的行为为核心,通过科学的方法分析和预测行为规律,从而提高公共管理与政策执行的效率和效果。

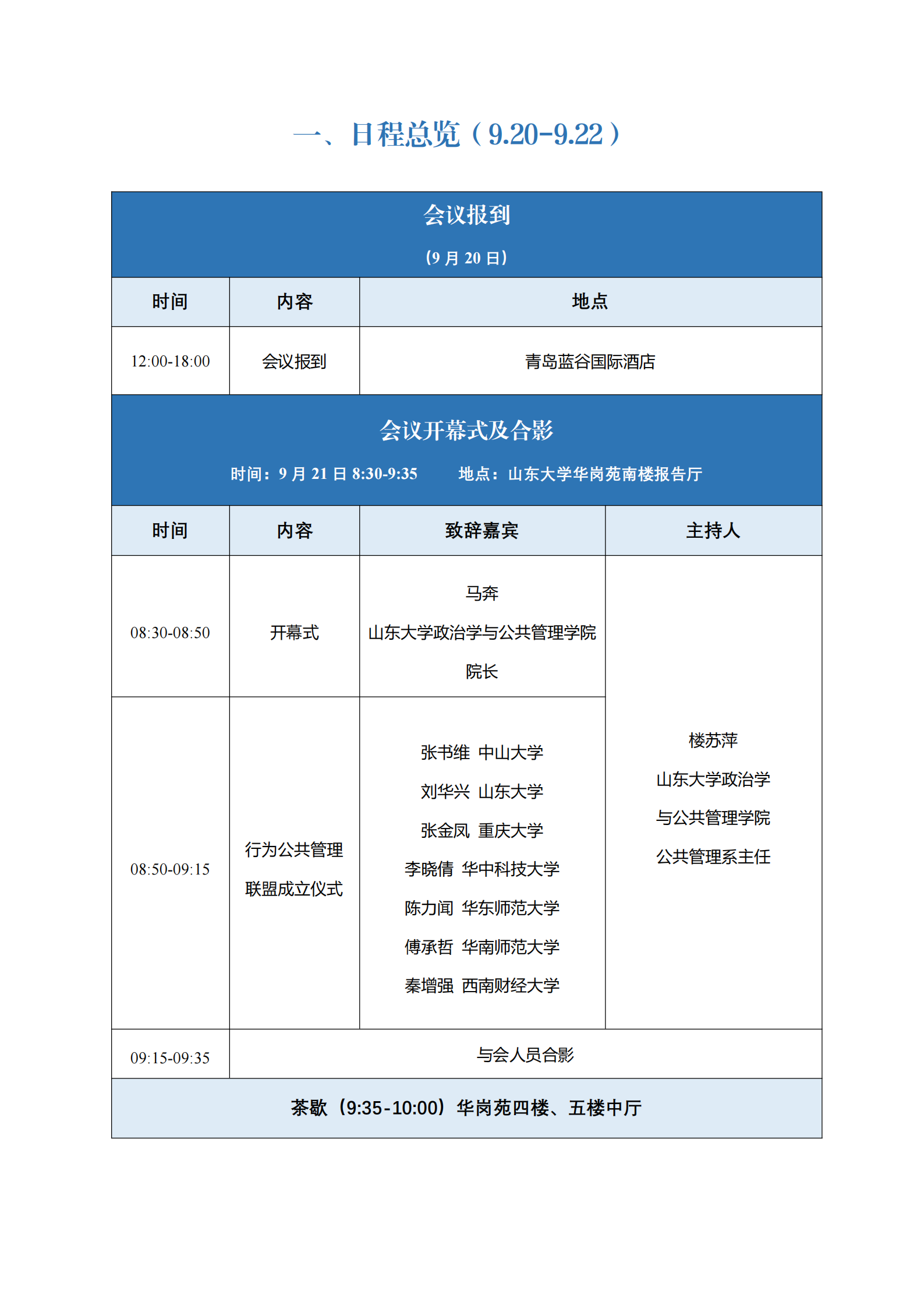
本次全国行为公共管理论坛的会议议程安排如下:


62.9K
黄色网站

地址:山东省青岛市即墨区鳌山卫街道滨海路72号 邮编:266200

电话:0532-58630301,58630339

黄色网站扫一扫

版权所有 Copyright © 黄色网站大全